2025年11月11日,复旦大学基础医学院免疫学系魏园园团队在心血管领域期刊《欧洲心脏杂志》(European Heart Journal)在线发表了题为“Enhanced antigen presentation by macrophages promotes human atherosclerosis progression: therapeutic implications”的研究论文。该研究首次阐明了在动脉粥样硬化患者的易损斑块中,巨噬细胞通过反义长链非编码RNA(lncRNA)CIITA-AS1及非编码转录本CIITA-ISO.5增强MHCII介导的抗原呈递能力,进而原位激活斑块T细胞免疫应答,驱动斑块炎症与疾病进展。该发现不仅揭示了动脉粥样硬化斑块易损的关键免疫学机制,也为精准抑制动脉粥样硬化斑块炎症提供了新的潜在靶点。

研究团队首先对患者颈动脉斑块进行RNA测序分析,发现抗原呈递通路在易损斑块中显著富集。进一步的免疫组化分析显示,在易损斑块内部,表达MHCII的巨噬细胞与T细胞在空间上紧密毗邻,提示巨噬细胞介导的局部抗原呈递可能是激活炎症反应、进而导致斑块不稳定的关键因素。
机制研究表明,CIITA-AS1及CIITA通过可变剪切产生的非编码转录本CIITA-ISO.5是驱动巨噬细胞MHCII表达上调的核心调控因子。在分子层面,CIITA-AS1能在转录过程中募集转录因子STAT1至CIITA基因的启动子区域,直接促进其转录激活。为进一步验证该机制,研究团队运用CRISPRa/dCas9-VP64技术,在小鼠模型中特异性激活巨噬细胞内的Ciita反义链转录,成功上调了Ciita及MHCII的表达,并显著加剧了动脉粥样硬化病变的进展。
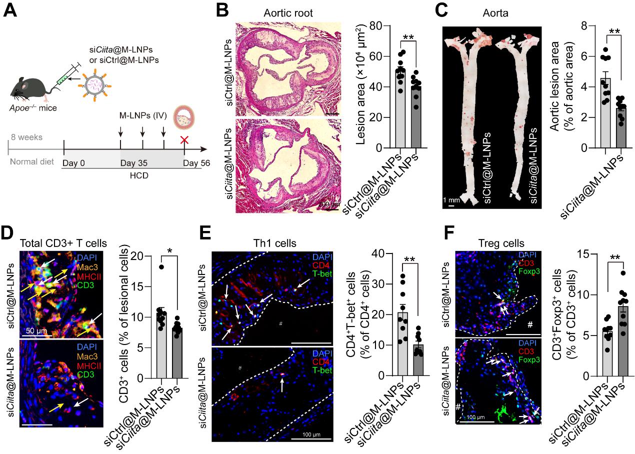
基于上述机制,研究团队通过尾静脉注射巨噬细胞靶向性LNP包裹的siRNA,成功在动脉粥样硬化病变部位实现了Ciita的巨噬细胞特异性敲低。该干预策略有效抑制了斑块内的抗原呈递过程,减轻了Th1细胞介导的炎症反应,同时提高了具有免疫抑制功能的Treg细胞比例(图1)。最终,该治疗显著延缓了动脉粥样硬化的进展,显示出良好的转化应用前景。

图1 通过抑制巨噬细胞的MHCII抗原呈递,能够降低斑块内的T细胞炎症反应,进而减缓动脉粥样硬化的进展
综上所述,该研究首次描绘了非编码RNA(CIITA-AS1/CIITA-ISO.5)通过增强巨噬细胞抗原呈递功能,从而驱动动脉粥样硬化进展的完整调控轴(图2)。这一发现深化了我们对血管炎症免疫微环境的理解,并提出了通过靶向巨噬细胞特异性抗原呈递通路实现精准免疫干预的新策略。

图2 lncRNA调控巨噬细胞抗原呈递驱动动脉粥样硬化进展的机制模式图
复旦大学基础医学院免疫学系PI魏园园、上海交通大学医学院附属第九人民医院副主任医师赵振及复旦大学基础医学院免疫学系青年研究员徐薇为该论文的共同通讯作者。魏园园课题组已出站博士后解玉怀(现为山东农业大学动物医学院副教授)为论文的第一作者。该研究获得了科技部重点专项、国家自然科学基金、中国博士后科学基金和青年千人等项目支持,并得到了复旦大学基础医学院大型仪器共享平台的大力支持。
原文链接:
https://academic.oup.com/eurheartj/advance-article/doi/10.1093/eurheartj/ehaf878/8321195?searchresult=1


