阿片类药物滥用及依赖问题已成为全球公共卫生的重要挑战。芬太尼及其衍生物因其起效快,效价强,代谢快的特点,广泛应用于临床麻醉及镇痛领域。然而,非医源性暴露后的强成瘾及药物滥用问题随之凸显。尽管临床和基础研究已揭示部分阿片类药物依赖的神经机制,但是芬太尼成瘾记忆提取背后的神经生物机制是领域内亟待破解的问题。
近日,妇产科医院刘志强教授团队完成的一项重要基础研究,为这一科学难题提供了关键线索。相关成果已发表于Acta Pharmacologica Sinica。

研究团队首先构建了芬太尼条件位置偏爱(Conditional Place Preference, CPP)小鼠模型,并通过全脑cFos筛查、蛋白质组学、病毒敲降及化学遗传学等手段,对芬太尼成瘾记忆提取这一过程可能涉及的脑区与关键分子进行了系统研究。
丘脑室旁核(PVT)是芬太尼情境成瘾记忆提取的关键脑区:
通过c-Fos全脑筛查,研究人员发现:小鼠在芬太尼成瘾记忆提取测试后,PVT脑区被显著激活。通过套管埋植进行芬太尼PVT脑区给药,小鼠仍可出现显著的条件位置偏好改变。
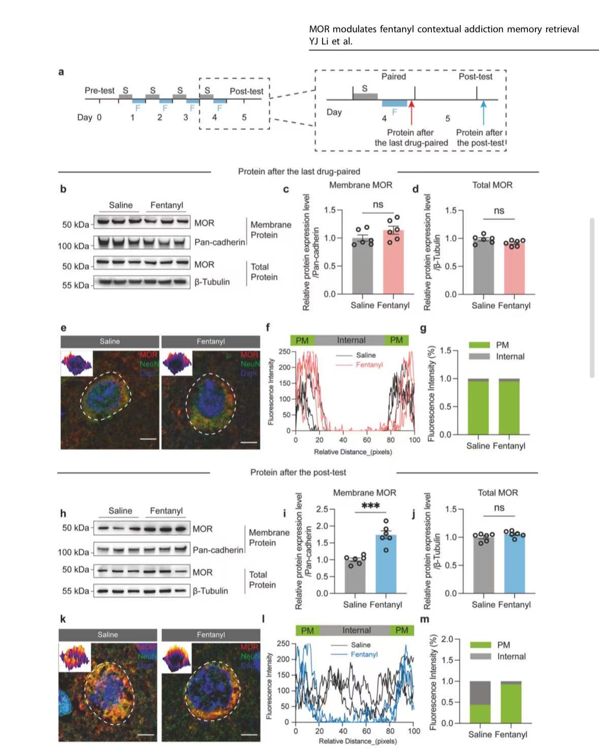
PVT中的μ阿片受体(μ Opioid Receptor,MOR)对芬太尼成瘾记忆提取发挥关键作用:
MOR在细胞膜上的表达量决定了其是否发挥功能,研究团队以多个时间点对PVT中的MOR在细胞膜上的分布进行了分析:在芬太尼重复给药配对阶段,MOR膜表达未显著变化;在成瘾记忆提取测试后,MOR大量上膜;在药物成瘾戒断后,MOR膜表达无明显变化。这一现象说明:MOR“上膜”与芬太尼成瘾记忆提取密切相关。
进一步的细胞实验也验证了芬太尼成瘾记忆的提取过程与神经元细胞膜MOR上膜密切相关,而非仅改变其总蛋白水平。
Ap2a1与MOR结合减少,导致受体上膜——机制被首次揭示
为了探究MOR上膜的分子基础,研究团队对膜蛋白免疫共沉淀后进行蛋白质组学分析。
结果发现:Ap2复合体多个亚基(Ap2a1、Ap2a2、Ap2b1)与MOR的结合显著下降。其中Ap2a1变化最为明显。Ap2复合体是经典的内吞作用蛋白的关键调控亚基。当其与MOR结合减少时,会导致MOR内吞降低,从而出现蛋白膜表达增加。
进一步通过在PVT特异性敲降Ap2a1,研究人员观察到:MOR膜表达显著升高但总蛋白无明显变化,这一结果进一步支持Ap2a1是调控芬太尼成瘾记忆提取阶段MOR膜表达增加的关键分子。
本研究首次系统揭示了PVT在芬太尼环境成瘾提取过程的关键作用,并研究了MOR膜表达的动态变化与成瘾记忆的提取密切相关,这些发现深化了我们对芬太尼类药物成瘾记忆机制的理解,为临床开发更精准、更副作用更低的阿片类镇痛药以及防治成瘾复发的新策略提供了重要理论基础。
复旦大学附属妇产科医院刘志强教授、上海交通大学袁逖飞教授、复旦大学附属妇产科医院杜唯佳教授为论文共同通讯作者。李雨洁、陈若松为共同第一作者。
参考文献
Li, Y., Chen, R., Zan, G. et al. Adapter protein 2-modulated μ-opioid receptor trafficking in paraventricular thalamus contributes to fentanyl contextual addiction memory in mice. Acta Pharmacologica Sinica (2025).


